如此优秀的律师我们也在努力寻找中
换个条件看看其它律师
竟然还有我们没找到的律师事务所!
我们会继续努力
先换个条件看看其它的吧
竟然还有我们没找到的新闻!
我们会继续努力
先换个条件看看其他的吧
竟然还有我们没找到的案例!
我们会继续努力
先换个条件看看其他的吧
来源:金杜研究院
作者:金杜律师事务所律师韩旸 实习律师胡嘉卿 常康爽
原标题:非法放贷入刑,实务前沿四问

引言
近年来,金融市场监管政策持续收紧,国家接连颁布多部规范,整顿金融秩序。2019年,非法放贷已然成为重点整治对象。据相关统计,2019年上半年,互联网金融行业的相关投诉量猛增,问题集中突出在畸高利率、不当催收、过度借贷、重复授信等方面。
刑事司法领域,根据最高人民检察院公布的全国检察业务数据,2019年前三季度非法高利放贷成黑恶犯罪最高发领域,批捕13072人,占26%;起诉16422人,占24.3%,共起诉涉“套路贷”“校园贷”“以非法手段催收民间借贷”类犯罪5240人,同比上升33.2%。
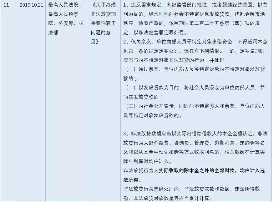
今年10月21日两高两部联合下发《关于办理非法放贷刑事案件若干问题的意见》(下称“《意见》”),更加引起理论界与实务界广泛关注。《意见》明确了非法放贷的概念和以非法经营罪定罪处罚的条件,为非法放贷入罪非法经营提供了明确的指引,有利于规范审判工作,防止恣意入罪入刑。经分析研究,我们认为,围绕《意见》有以下几个问题值得关注,现借由此文与各位行业同仁探讨。
1.哪些主体可能被认定为“非法放贷行为人”?
根据《意见》的规定,非法放贷的主体是“未经监管部门批准,或者超越经营范围,以营利为目的,经常性地向社会不特定对象发放贷款”的单位或者个人。即一般而言,非法放贷的主体主要是直接从事非法放贷的主体,包括没有取得监管机构批准或者超越经营范围的单位或者个人。
实践中,金融市场的复杂性催生了大批放贷机构。除持牌的银行、信托公司、消费金融公司、小额贷款公司等金融机构外,实践中还存在大量的助贷机构、P2P平台、担保公司,虽然没有以自身名义直接发放贷款,但间接参与甚至主导了放贷过程。
因此,《意见》中“非法放贷行为人”,是否有可能包括P2P网贷中介机构(下简称“P2P”)、联合放贷参与机构(助贷机构)等主体?
结合金融监管趋严的形势以及有关司法解释“实质认定”的精神,我们认为,部分机构即使并没有以自己的名义出借资金,但如果以中介之名、行放贷之实,仍存在被认定为“放贷行为人”或者帮助犯的风险。例如,近日热传的徐州市中级人民法院的一份裁定便认定,a担保公司与b小贷公司通过设立关联公司的方式大量放贷,通过a担保公司向借款人c收取服务费、担保费、滞纳金等费用获取高额利息,法院认为本案涉嫌经济犯罪,移送公安机关处理。
此外,根据《意见》第四条第(一)项规定,“通过亲友、单位内部人员等特定对象向不特定对象发放贷款的”,涉嫌构成非法经营罪,更可见司法机关“穿透式认定”的思维,“非法放贷行为人”显然不限于名义上的放贷人。
2.实际年利率应如何计算?
《意见》第二条规定非法放贷“情节严重”的具体情形,但其前提条件之一便是实际年利率超过36%。关于“实际年利率”,《意见》第五条第一款也明确规定“非法放贷行为人以介绍费、咨询费、管理费、逾期利息、违约金等名义和以从本金中预先扣除等方式收取利息的,相关数额在计算实际年利率时均应计入。”
可能存在疑问的是,不同还款方式是否影响利率的计算?
随着消费时代的来临、金融支付结算系统的不断完善,除民间借贷中常见一次性还本、按月还息的传统方式外,消费金融市场上还常见等额本息、等额本金等多种还款方式。如果考虑到资金的时间成本,不同的还款方式可能导致年利率的计算结果存在较大差异。
对此,我们倾向于认为,在相关还款方式及约定利率本身符合金融行业惯例、不违反金融监管法规的情况下,被认定为“高利放贷”的风险相对可控,至少存在抗辩的空间。此外值得注意的是,实际年利率超过36%只是其中一个条件,要构成非法经营罪,还必须满足非法放贷、情节严重等其他条件。
3.哪些费用将计入违法所得?
违法所得数额是认定情节严重、情节非常严重的重要标准,因而,违法所得计算范围对于认定是否构成非法经营罪具有重要影响。
《意见》第五条第二款明确指出,非法放贷行为人实际收取的除本金之外的全部财物,均应计入违法所得;此前,互金整治办、P2P网贷整治办《关于规范整顿“现金贷”业务的通知》也规定,“机构以利率和各种费用形式对借款人收取的综合资金成本应符合最高人民法院关于民间借贷利率的规定”。
结合上述规定,我们初步认为,除了《意见》列举的介绍费、咨询费、管理费、逾期利息、违约金等费用之外,实践中出现的担保费、代偿款、增值服务费等间接费用,以及借款人为抵偿欠款而转让的房屋、股权、车辆等财物,均有可能被认定为违法所得。
4.持牌机构是否绝对安全?
“非法放贷“的核心特征之一在于其非法性,即“违反国家规定,未经监管部门批准,或者超越经营范围”。其中,未经监管部门批准主要针对的是无牌无照机构,而持牌机构虽然具备业务资质,但其从事的业务活动也并非必然“合法”,也可能存在“超越经营范围”的风险。
例如,持牌机构在取得相关牌照时,其业务经营的地域范围、贷款对象也可能同时受到一定限制。因此我们理解,即便是持牌金融机构或者小额贷款公司,如果超越了许可的经营范围,也不完全排除涉嫌非法经营的可能性。
结语
非法放贷风险频发,从广告宣传到合同订立,从借款对象筛选到助贷机构选择,都隐藏着法律风险,有关企业唯有时刻关注监管动向,树立合规意识,遵守监管规则,厘清法律红线,方能安全放贷、合规经营。
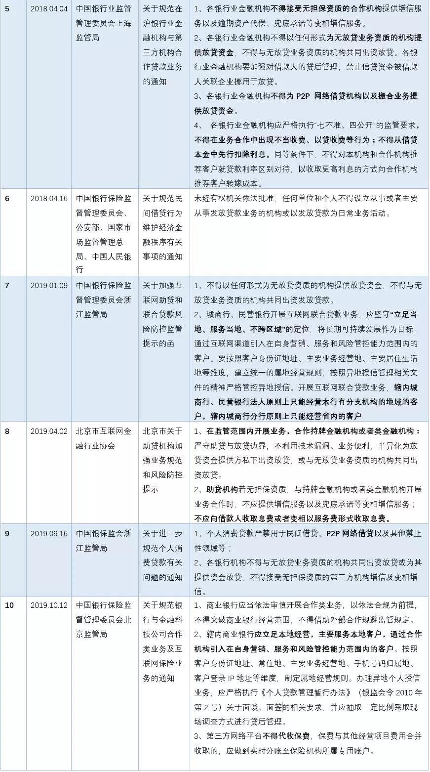
附:放贷业务相关规范速览(部分)



(声明:本文系作者授权新浪转载,文章仅代表作者观点,不代表新浪网立场。)
