如此优秀的律师我们也在努力寻找中
换个条件看看其它律师
竟然还有我们没找到的律师事务所!
我们会继续努力
先换个条件看看其它的吧
竟然还有我们没找到的新闻!
我们会继续努力
先换个条件看看其他的吧
竟然还有我们没找到的案例!
我们会继续努力
先换个条件看看其他的吧
作者:竞天公诚律师事务所王勇、邹野
2020年4月1日,中国正式取消证券公司中境外股东的持股比例限制,符合条件的境外金融机构即日起可申请设立外商独资证券公司。在此之前,中国证券监督管理委员会(“证监会”)于2019年7月5日宣布,时隔多年以后重启内资证券公司设立审批。在金融行业对外开放的浪潮中,更多的内资与外资证券公司将共同在一个庞大的市场中竞逐。
近年来,与设立证券公司相关的法律及规定发生了许多重大的变化。《中华人民共和国证券法》(2019年修订,“《证券法》”)已于2020年3月1日开始施行,稍早的《外商投资证券公司管理办法》(“《外资券商管理办法》”)、《关于加强非金融企业投资金融机构监管的指导意见》(银发〔2018〕107号,“《非金融企业入股规定》”)、《证券公司股权管理规定》(证监会令第156号,“《股权规定》”)以及《关于实施〈证券公司股权管理规定〉有关问题的规定》(证监会公告[2019]16号)等相关监管规定则已于2018年及2019年开始施行。一系列新规施行之后,设立一家证券公司需要了解哪些事项,本文将为您解析。

一、开放历程
中国自加入世界贸易组织开始比较成规模的开放境外机构参股证券公司,在过去近二十年的时间内,外资持股比例上限逐步从三分之一提升到49%,再到51%,直至今日的100%。

二、合资与独资的考量
在《外资券商管理办法》发布之前,鉴于以下三个方面的原因,合资证券公司对境外金融机构的吸引力并不是很大:
1. 外资持股比例最高49%,境外股东在合资证券公司中缺少足够的话语权。
2. 按照《原外资券商设立规则》,外资参股证券公司的境内股东,应当有1名是内资证券公司,且境内股东中的内资证券公司应当至少有1名的持股比例或者在外资参股证券公司中拥有的权益比例不低于49%。即,境外股东必须跟境内证券公司合资。
3. 按照《证券公司设立子公司试行规定》,证券公司与其子公司之间不得经营存在利益冲突或者竞争关系的同类业务。如果境内证券公司持股51%,合资证券公司成为境内证券公司的子公司,则作为股东的境内证券公司与合资证券公司之间应当进行业务划分,避免互相竞争。
随着《外资券商管理办法》的施行,合资证券公司的中方股东不再要求必须包含一家境内证券公司。上述问题不复存在。
外商独资证券公司固然可以使得境外股东更好地按照自己的理念控股、经营证券公司,外商控股的合资证券公司也有其优点,比如中方股东更熟悉中国市场,能够为合资证券公司提供更多在地的业务支持(例如,介绍各种业务机会)。野村东方、摩根大通均于2019年设立境外股东持股51%的合资证券公司,而没有等到2020年设立外商独资的证券公司,在一定程度上表明外资控股的合资证券公司更加符合某些境外机构的商业安排。
三、证券公司分类
根据证监会有关负责人就《股权规定》有关问题答记者问,根据证券公司从事业务的风险及复杂程度,《股权规定》明确将证券公司分为两类:
专业类证券公司。对于从事常规传统证券业务(如证券经纪、证券投资咨询、财务顾问、证券承销与保荐、证券自营等)的证券公司,由于其业务活动以中介服务为主,不涉及大额负债及大额资本中介,外部性较低,仅要求其主要股东、控股股东具备《证券法》《证券公司监督管理条例》等规定的基本条件。
综合类证券公司。对于从事的业务具有显著杠杆性质且多项业务之间存在交叉风险的证券公司(业务范围除传统证券业务外,还包括股票期权做市、场外衍生品、股票质押回购等复杂业务),由于资本消耗较高,与其他金融体系联系紧密,外部性显著,除具备《证券法》《证券公司监督管理条例》等规定的基本条件外,还要求其主要股东和控股股东需具备较高的管控水平和资本补充能力。
证监会支持证券公司差异化发展,以更好服务实体经济和市场客户。证券公司可以根据自身战略规划和风险管控能力,选择不同的发展路径。专业类证券公司和综合类证券公司并非一经定性便不可变更。专业类证券公司在其控股股东、主要股东具备《股权规定》明确的资质条件后,可以依法申请各类创新复杂业务,转型为综合类证券公司。综合类证券公司也可以根据自身发展战略考虑,依法变更业务范围,转型为专业类证券公司。
四、股东、实际控制人资质
01 股东分类
证券公司股东分为四类,分别为控股股东、主要股东、持股5%以上的股东和持股5%以下的股东。四类股东之间的关系如下图所示。

主要股东指持有证券公司25%以上股权的股东或者持有5%以上股权的第一大股东;控股股东指持有证券公司50%以上股权的股东或者虽然持股比例不足50%,但其所享有的表决权足以对证券公司股东会的决议产生重大影响的股东。
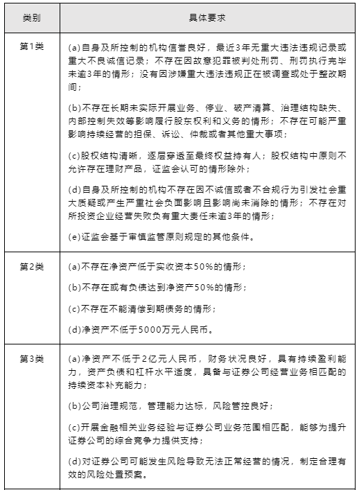
02 常规要求
一般情况下,证券公司的股东资质按照持股比例大小以及证券公司拟从事的业务类型等有以下几类常规要求:


各种情况下股东、实际控制人分别适用上表中的常规要求总结如下。

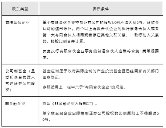
03 特殊股东的资质要求
除了符合第(二)项中的常规要求外,特殊类型的股东还需要进一步满足相关要求(包括但不限于下表中的要求)。

04 境外股东的资质要求
境外股东除了要适用第(二)项中的常规要求以及第(三)项中的特殊股东资质要求(如适用)外,还需进一步满足以下规定:
1. 所在国家或者地区具有完善的证券法律和监管制度,相关金融监管机构已与证监会或者证监会认可的机构签订证券监管合作谅解备忘录,并保持着有效的监管合作关系;
2. 为在所在国家或者地区合法成立的金融机构,近3年各项财务指标符合所在国家或者地区法律的规定和监管机构的要求;
3. 持续经营证券业务5年以上,近3年未受到所在国家或者地区监管机构或者行政、司法机关的重大处罚,无因涉嫌重大违法违规正受到有关机关调查的情形;
4. 具有完善的内部控制制度;
5. 具有良好的国际声誉和经营业绩,近3年业务规模、收入、利润居于国际前列,近3年长期信用均保持在高水平;
6. 证监会规定的其他审慎性条件。
五、经营范围
《证券法》规定,经证监会核准,取得经营证券业务许可证,证券公司可以经营下列部分或者全部证券业务:(1)证券经纪、(2)证券投资咨询、(3)与证券交易、证券投资活动有关的财务顾问、(4)证券承销与保荐、(5)证券融资融券、(6)证券做市交易、(7)证券自营及(8)其他证券业务。证券公司经营证券资产管理业务的,应当符合《中华人民共和国证券投资基金法》等法律、行政法规的规定。
《外资券商管理办法》施行以后,外商投资证券公司可以从事的业务范围增加了很多(对比请见下表),但为了确保证券公司平稳起步,证监会仍要求初始业务范围与控股股东或者第一大股东的经营证券业务经验相匹配。证监会曾在部分项目的反馈意见中要求申请机构充分论证拟设立的证券公司的初始业务范围是否与控股股东的经营证券业务经验相匹配。

但不论是内资证券公司还是外商投资证券公司,根据《证券公司业务范围审批暂行规定》的规定,证券公司设立时,证监会依法核准其业务范围,对新设证券公司核准的业务不超过四种(证监会另有规定的除外)。例如,最近两年新获批的三家外商投资证券公司的经营范围如下表所示。

证券公司成立以后,拟从事其他业务的,届时再在满足一定条件的前提下向证监会申请增加其业务范围。
六、注册资本及股东出资
根据修订后的《证券法》的规定,证券公司的注册资本最低限额取决于其经营的业务范围(即本文第五部分“经营范围”所提及的具体业务,具体对应关系请见下表)。

证监会根据审慎监管原则和各项业务的风险程度,可以调整注册资本最低限额,但不得少于前款规定的限额。证券公司的注册资本应当是实缴资本。
证券公司股东应当使用自有资金入股证券公司,资金来源合法,不得以委托资金等非自有资金入股,法律法规另有规定的除外。
七、持股要求
除特殊情形外,证券公司的股东以及股东的控股股东、实际控制人应当遵守“一参一控”原则,即参股证券公司的数量不超过2家,其中控制证券公司的数量不超过1家。
入股股东的持股期限应当符合下列规定:
1. 对于存在控股股东或者实际控制人的证券公司,其控股股东以及受其控股股东或者实际控制人控制的股东,自持股日起60个月内不得转让所持该证券公司的股权;其他股东,自持股日起36个月内不得转让所持该证券公司的股权。
2. 对于不存在控股股东或者实际控制人的证券公司,其股东自持股日起48个月内不得转让所持该证券公司的股权。
3. 同一实际控制人控制的不同主体之间转让所持证券公司股权,或者原股东发生合并、分立导致所持证券公司股权由合并、分立后的新股东依法承继,或者股东为落实证监会等监管部门的规范整改要求,或者因证券公司发生合并、分立、重组、风险处置等特殊原因,股东所持股权经证监会同意发生转让的,前述转让不受持股期限的限制,但入股股东应当符合上述第1、2项的规定。
证券公司股东的实际控制人对所控制的证券公司股权应当遵守与证券公司股东相同的锁定期,证监会依法认可的情形除外。
八、证券公司设立流程
01 向证监会申请设立
证监会应当自受理证券公司设立申请之日起六个月内,依照法定条件和法定程序并根据审慎监管原则进行审查,作出批准或者不予批准的决定。
02 公司设立登记
证券公司设立申请获得批准的,申请人应当在证监会规定的期限内向公司登记机关申请设立登记,领取营业执照。实践中,这一期限通常为六个月。
2020年《外商投资法》施行以后,拟设立外商投资企业不需要另外向商务部门履行审批或备案手续,可直接到工商部门注册,并提交相关信息报告。所以,尽管《关于实施<外资参股证券公司设立规则>和<外资参股基金管理公司设立规则>有关问题的通知》(证监发[2002]86号)目前尚未被正式废止,我们理解,实践中外商投资证券公司在获得证监会批准后已经不需要再依其规定领取《外商投资企业批准证书》。
03 向证监会申请经营证券业务许可证
证券公司应当自领取营业执照之日起十五日内,向证监会申请经营证券业务许可证。
九、展望
中国证监会于2019年7月5日宣布,重启内资证券公司设立审批,这是时隔多年后的重启,机遇难得。目前中国的外商投资证券公司数量仍然偏少,主要是因为按照之前的监管规定,境外股东持股比例低以及合资证券公司的经营范围受到很多限制,现在这些障碍都已被清除。随着内资和外资证券公司的全面放开,预期将会有更多的证券公司诞生。
但是,全面开放并不意味着证券公司的设立数量不限。根据《证券公司监督管理条例》的规定以及证监会的办事指南,证监会审批证券公司的设立申请,应当考虑证券市场发展和公平竞争的需要。因此,证监会有权基于审慎监管的立场依法把控证券公司的设立进度,建议有意设立证券公司的机构尽早布局。
特别声明
竞天公诚律师事务所编写《法律评述》的目的仅为帮助客户及时了解中国或其他相关司法管辖区法律及实务的最新动态和发展,仅供参考,不应被视为任何意义上的法律意见或法律依据。
(声明:本文系作者授权新浪转载,文章仅代表作者观点,不代表新浪网立场。)
